您现在的位置: 新闻资讯 >武汉新闻
最新“双评议”月报出炉,这10个单位不满意评价数量最多!
近日,市治庸问责办发布
2020年度“双评议”工作第四期月报
通报了8月份“双评议”工作中
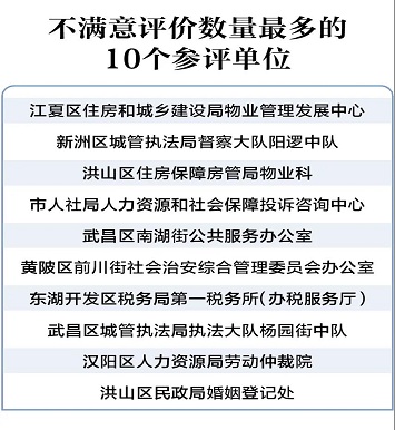
不满意评价数量最多的
10个参评单位和
5个不满意典型案例
并对8月份“双评议”工作中的
不满意评价做了综合分析







个不满意案例被通报
案例一
市民反映市司法局钢城公证处工作人员服务态度差。
经查,该问题属实。8月上旬,办事群众前往该处办理遗产继承权公证业务,公证员助理周某某未能与办事群众积极沟通,面对办事群众询问缺乏耐心,服务态度不佳。针对上述问题,给予周某某通报批评处理,责令其作出书面检查。
案例二
市民反映市人力资源和社会保障局人力资源和社会保障投诉咨询中心接听电话工作人员服务态度差。
经查,该问题属实。8月下旬,办事群众拨打该中心12333热线电话,咨询社保卡更换以及注销事宜。接听电话工作人员陈某某在解答办事群众问题时,缺乏耐心,用语不规范。针对上述问题,给予陈某某通报批评处理。
案例三
市民反映市自然资源和规划局测绘研究院回答问题敷衍、不耐烦。
经查,该问题属实。8月中旬,办事群众前往该院驻市民之家窗口咨询购买1:2000地形图事宜。因临近下班时间,该窗口工作人员谭某某回答问题敷衍、没有耐心。针对上述问题,给予谭某某批评教育处理。
案例四
市民反映市医疗保障局驻青山区窗口工作人员服务态度差。
经查,该问题属实。8月上旬,办事群众前往该窗口咨询生育保险问题,窗口工作人员程某某语气生硬,服务态度不佳。针对上述问题,给予程某某批评教育处理。
案例五
市民反映市住房公积金管理中心新洲分中心工作人员服务不热情、业务不熟练。
经查,该问题属实。6月上旬,办事群众前往该中心咨询办理异地公积金贷款事宜。该中心窗口工作人员刘某某服务不热情,对办事群众咨询问题答复不详细、不清晰。针对上述问题,给予刘某某批评教育处理。
文章搜索
实时热点 【信用知识百问百答】如何夯实专项信...
实时热点 【信用知识百问百答】如何畅通专项信...
实时热点 【信用知识百问百答】质量融资增信定...
实时热点 【信用知识百问百答】如何扎实推进质...
实时热点 热门城市排第六 武汉魅力从何而来
实时热点 【信用知识百问百答】如何夯实信用信...
实时热点 【信用知识百问百答】加快推进能源行...
实时热点 《信用修复管理办法》 2025年第...
实时热点 马旭获评道德模范,坚守初心使命,无...
实时热点 缓解中小微企业融资难 优化信贷营商...